A common challenge for students using GenAI is that outputs seem accurate, convincing, and even potentially better than what they envision being able to produce on their own. When the product is the goal and the final submission the grade that matters, then students can readily discount the value of the process.
Assignments that specify how AI can be used can also employ agency tracking, which makes explicit expected student input (% human time/effort) to maximize human contributions, retain control in decision-making, and minimize outsourcing thinking.

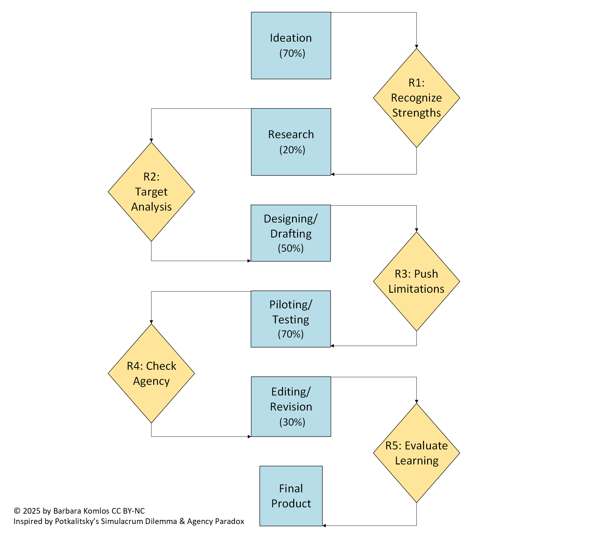
Agency Tracking Flowchart
Both instructor and students can tailor the Agency Tracking Flowchart to an assignment involving GenAI. An instructor can indicate the percent of human effort recommended for each step based on human strengths and intended learning, or students can include the flowchart in their AI-use proposal. Either way, students reflect between each step of an assignment to capture decision-making and reaffirm their agency:
R1: Recognize strengths as learner and prioritize vision for assignment; consider in what ways GenAI could enhance own ideas and strengths
R2: Conduct targeted analysis of output using guiding questions from instructor
R3: Push beyond the algorithmic limitations of the output by adding elements to the prompt that diverge from patterns, consider novel perspectives
R4: Check agency to ensure that AI has not co-opted the intent, style, or other aspect of the draft or learning
R5: Evaluate what learned from the assignment and effectiveness of using AI
Reflection can take different forms, and students can be invited to choose from a list of options: written response, digital response (video, audio), annotation on output. Feedback is important to make the process meaningful and can also take different forms: peer review, in-person group consultation with instructor, self-assessment using guiding questions, or instructor feedback on 2-3 aspects chosen by each student.
To minimize the number of products for both students and faculty, R1 can be an in-class activity that receives credit automatically upon completion/submission. R2-R4 can be submitted/reviewed together, and R5 combined with the final product. Each reflection can receive either 1 point/checkmark (meets expectations) or 0 points/R (revision needed). While the marks only add up to 5 points, more weight toward a grade can be put on the steps in the process than the final product alone to emphasize the importance of reflection and tracking agency. In addition to having such information specified in the syllabus and as part of the assignment instructions, students would benefit from the instructor highlighting in class this assessment and grading approach that may be unfamiliar to some students.
The goal for students is to use the checkpoint reflections and feedback to remain in the driver’s seat, deciding whether and how to iterate or move to the next step in the assignment. Providing voice and choice in how they can reflect and receive feedback will support their agency and engagement throughout the process.